2026年4月30日

2026年度 園開放・行事予定

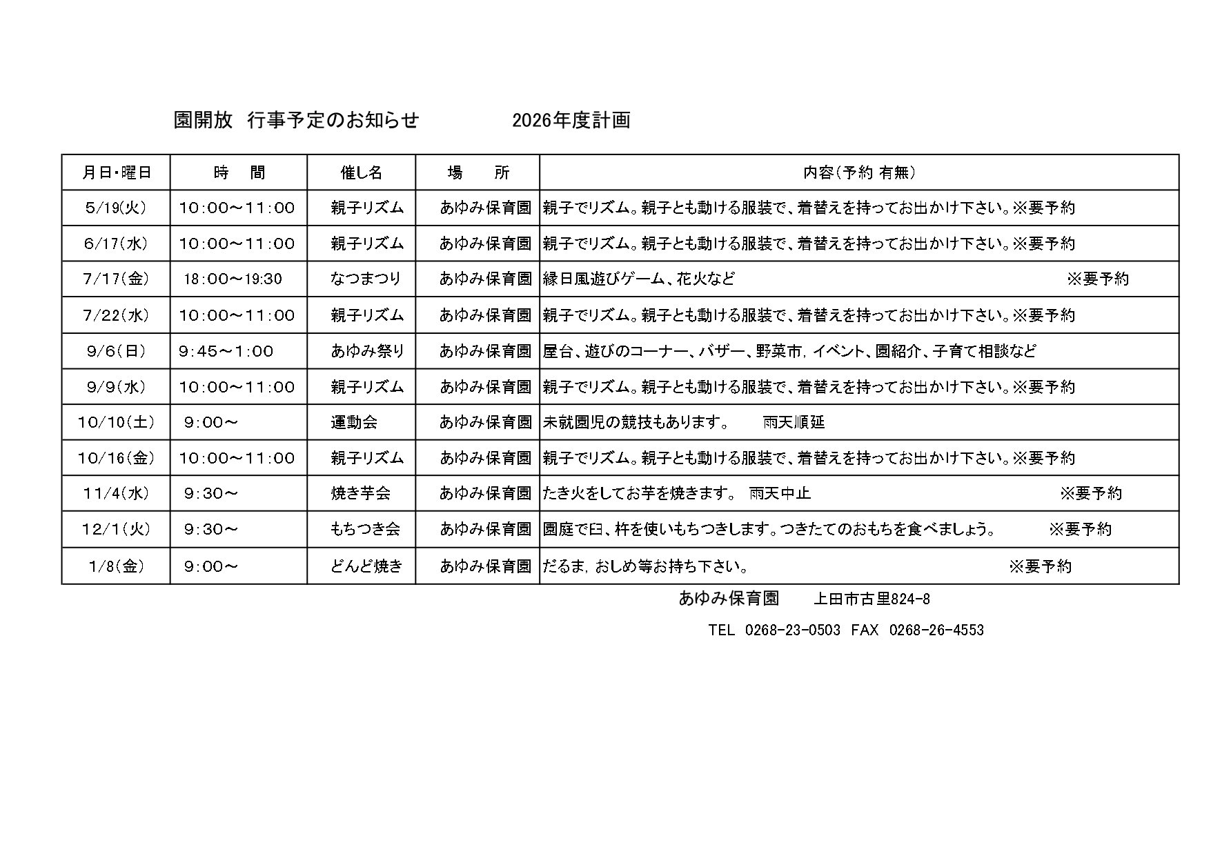
2026年度の園開放・行事予定表です!!
お子様と一緒に園の雰囲気を体験していただける良い機会ですので、お気軽にお問い合わせください。
お待ちしております☆

5月19日(火)には親子リズムがあります!!
職員が弾くピアノのリズムに合わせてお子さんと一緒に身体を動かしてみませんか♪

参加申し込み・お問い合わせ先:あゆみ保育園 0268-23-0503